受天津市卫生健康委委派,我校作为天津市家庭医生团队能力建设质量控制中心带队参加2月16日至18日在山东省临沂市举办的2021-2022年度家庭医生岗位练兵暨风采展示决赛现场活动,经过激烈角逐取得优异成绩,并获得优秀组织奖。国家卫健委基层卫生健康司聂春雷司长、国家卫健委新冠肺炎疫情应对处置工作领导小组专家组组长、清华大学健康中国研究院院长梁万年教授、国家卫健委基层卫生健康司家医处徐玮处长、国家卫健委基层卫生健康司综合处周巍处长、中国医师协会全科医师分会名誉会长杜雪平教授、海峡两岸医药卫生交流协会全科医学分会会长祝墡珠教授、海医会副会长、中国全科医学网总编韩建军教授等领导出席此次活动。

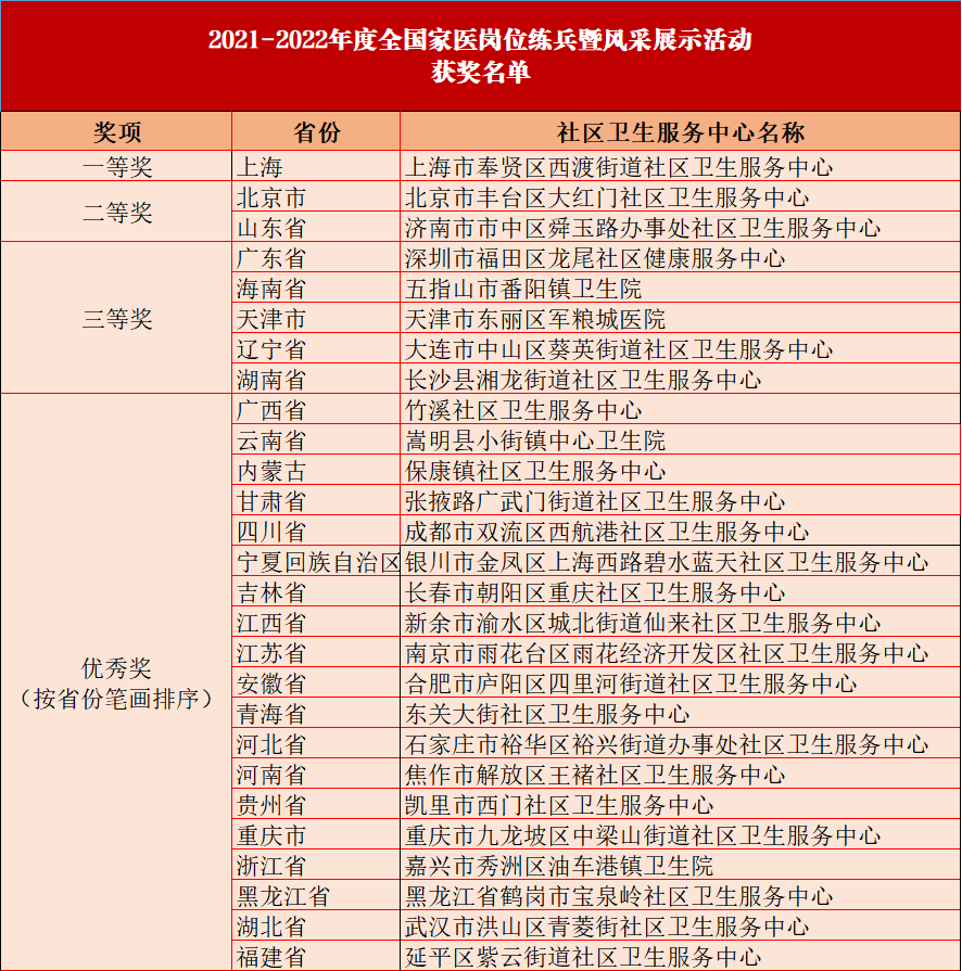
决赛活动获奖情况一览

天津代表队和聂春雷司长、梁万年教授、杜雪平教授合影留念
本次活动在国家卫生健康委基层卫生健康司的指导下,由中国医师协会全科医师分会、海峡两岸医药卫生交流协会全科医学分会、中华医学会全科医学分会联合组织策划,北京社区健康促进会、北京昊康公益基金会、中国全科医学网具体承办,活动线上观看人次超25万。活动以“激发基层医疗卫生专业技术人员学技术、练技能、提素质、强能力的热情,促进全国基层卫生综合服务水平提升”为宗旨,自2021年以来,通过对全科医生、社区护士、公卫医师知识技能考核以及风采作品展示,切实达到练兵中见高低、实战中见成效的目标。活动得到各省市卫健委以及行业协会的大力支持,39557 位基层代表进行了线上注册并参与了线上练兵答题活动。经过层层选拔,来自全国27个省(市)的家医精英团代表队共聚临沂。
我市家庭医生岗位练兵暨风采展示活动在市卫生健康委指导下,由我校继续教育学院具体承办。该院根据国家活动整体部署拟定天津市活动实施方案,组织全市家庭医生团队参加线上练兵活动,推选风采展示作品。依据线上练兵成绩,兼顾全市疫情态势,于2022年10月推选3个区参与备赛,制定备赛方案,并于2023年2月10日组织完成选拔赛,确定东丽区军粮城医院家医团队全科医生张花、社区护士张兰芝、公卫医师王秋焕代表天津参赛。

医护学院对参赛选手进行指导
赛前继续教育学院组织参赛团队在全科临床技能实训基地开展了为期2周的全脱产集训,邀请医护学院、卫生健康研究院、医技学院等多部门专业教师,以及具有参赛经验的外单位专家参与备赛指导。阎渭清主任医师、马莲娣副教授分别对全科医生、社区护士开展一对一指导,雷鹏琼、苑晶晶老师分享指导学生参赛的经验,护理和医疗美容技术专业对参赛选手进行了赛前礼仪、形体、妆容指导。
刘冬莹院长作为天津市家庭医生团队能力建设质量控制中心主任带队参赛,军粮城医院孙健副院长、我校郑小龙老师随行指导,一行6人密切配合、争分夺秒、逐一闯关,经过复赛一轮理论考核进入十六强复赛二轮技能考核,然后入围八强决赛。决赛中面对出师不利,三位队员相互补台、沉着应对,取得第六名的好成绩。本次家医国赛是继2016年之后的第二届大赛,也是难得的与外省市切磋交流的机会。我们将深入总结本次参赛的经验,为我市家庭医生服务能力提升持续努力。